Category: BITX40Module
Farhan and the SBITX on Hack-A-Day
My Hodgepodged Morse: Audio Tone into the Mic Jack Creates J2A not A1A. BASTA!
In SolderSmoke podcast #229 Pete and I were discussing my rather flaky effort to turn the Hodgepodge BITX40 Module into a CW rig by injecting keyed 700 Hz audio into the mic jack (see video below). We got some very helpful responses from ND6T and VK2EMU:
Don, ND6T
————————————————–
Hi Bill and Pete,
With putting an audio oscillator into you hodgepodge radio, your transmission is not the same as a standard CW rig.
If we have a transmitter as described in the ARRL handbooks from the 1940’s or 1950’s, (or even the Michigan Mighty Mite) it is a crystal oscillator and maybe a PA tube. By keying either the oscillator and/or the final PA on and off, then we can send Morse code as ICW Interrupted Continues Wave. If we check the list of emission designators, we have A1A.
However, if we feed a tone into a SSB transmitter, then we have J2A.
At the other end it may sound the same, but because it is created in a different way, it has a different designation.
A quick look at Part 97 shows that J2A and J2B are classed as CW, so you are in the clear. However, if you put a tone oscillator into an AM signal to send CW, then that would be classed as A2A and not classed as CW, but as MCW. MCW can be used on 6 meters and above, but not HF.
SITS.
73 de Peter VK2EMU
———————————————————–
So I say BASTA with the J2A! If I want to go CW, it’s all A1A for me. I dusted off my Fish Soup 10 and am now back on 40 CW with 200 mW…. A1A all the way!
Hodgepodge: Moving the Carrier Oscillator Frequency (and a Flashback to 2002) (Video)
Now it was time for some debugging and fine tuning. I needed to make sure that the frequency of the carrier oscillator was in the right spot relative to the passband of the crystal filter. If it was set too high, the filter would be chopping off high notes in my voice that were needed for communications clarity, and it would allow too much of what remained of the carrier (residuals from the balance modulator) through. If it was set too low, the voice signal transmitted would be lacking needed base notes. I didn’t have the test gear needed to perform this adjustment properly, but my friend Rolf, SM4FQW, up in
One night, during a conversation with Rolf, I explained my problem and he offered to help me make the adjustments… by ear. Performing an electronic version of open-heart surgery, with power on and Rolf on frequency, I opened the case of the new transmitter. The carrier oscillator has a small capacitor that allows the frequency of the crystal to be moved slightly. With Rolf listening carefully, I would take my screwdriver and give that little capacitor a quarter turn to the right. “Better or worse?” I would ask.
I think this little adjustment session captures much of the allure of ham radio. There I was, out in the
Over the Waterfall into the Dark Side: Hodgepodge SDR
Quarantine Hodgepodge Rig — Part 1 (Video)
A Problem with the San Jian PLJ6-LED Counter
My Current Rig: The Quarantine Hodgepodge
It puts out about 15 watts SSB. I was bracing for attacks from the 40 meter waterfall police, but no, everyone said it sounds great. I had four very nice contacts yesterday. It was fun.
Still to do: Possibly a San Jian frequency counter to give some Juliano Blue glowing numerals for the frequency readout. This would be a step up from the Juliano Blue sticky note and corresponding piece of black electrical tape that currently serves as the frequency indicator.
Ryan Flowers’ Admirable Approach to the BITX40 Module
We must remember that Farhan designed the BITX transceivers — and especially the BITX40 Module — in the hope that these rigs would encourage hams to tinker, to modify, to change and to repair. When I read Ryan Flowers’ blog post, I thought that Farhan’s mission has been accomplished.
https://miscdotgeek.com/bitx40-rebuild-part-1-mistakes-planning-and-teardown/
I was also struck by how nice it is that Ryan has a sentimental attachment to this BITX40 module because it was a gift from his wife. That’s the kind of thing that gives a piece of electronic circuity soul.
Above we see Ryan’s module with many of the parts removed in the sections that he feels he messed up. This is obviously a good approach, but it reminded me of the nightmare I’ve had (and I am not the only one) where, in frustration, I take ALL the parts off a recalcitrant board.
Stick with it Ryan! You are on the right track. And it sounds to me like you WILL soon be homebrewing from scratch your own SSB transceiver.
A while back we built a blog with many nice mods for the BITX40 Module:
Video on Galaxy V VFO IN USE with BITX40 Module — 40 meter Bandsweep
Check out that fancy frequency readout. No glowing numerals here. But it does the job.
Walter’s VFO
![]() |
| Main VFO board under plastic — buffer board off to the right |
There is a lot of tribal knowledge in this short article by Walter KA4KXX. (The most recent issue of SPRAT has a picture of a SPRAT cover from more than 30 years ago, announcing an article by Walter. OM has been at this for quite a while.) Walter’s advice is similar to that of Doug DeMaw, especially on the air-core coil. FB Walter, thanks for sharing.
Regarding the last line in Walter’s article, please direct any complaints about drifting analog VFOs to Peter Juliano. He will be delighted to receive these complaints, and will promptly provide all correspondents with very succinct advice on how to overcome the instability.
I recently built a digital VFO (from a QRP Labs Kit) to see what everybody is talking about, and it has been quite handy for my first two-band homebrew transceiver, but by the time one adds the low pass filter, a low-level RF amplifier to boost the weak output, a 5 VDC regulator, and a hefty +12VDC power line filter to the beast to keep the digital noise out of the rest of the radio, for a single band project I still prefer a low-drift analog VFO.
My approach to minimizing drift is very simple and works well for a VFO range of 3 – 7.3 MHz, which is all that is needed for the 20 to 80 Meter bands, either direct conversion (adding a doubler for 20M) or single conversion with approximately a 10 MHz IF.
First, see my schematic (adapted from Small Wonder Labs 40+ transceiver, original BITX40 Analog VFO, and other sources) and wind an air core inductor with stout magnet wire such as 24 or 22 AWG. Use a thick, rigid plastic form of a diameter so that you need about 12 turns, and single coat with water-based sanding sealer, Q-dope, or similar. Use hot glue to mount the coil firmly to the single-sided circuit board, and build a cover of some type, especially if the radio is to ever be used outdoors.
Second, all the VFO capacitors (except power supply bypass) should initially be the modern C0G type, which can be obtained from Mouser (such as TDK FG28C0G1H681JNT06 or the like), which I trust more than those labeled NP0.
Then, power up the VFO and tweak the coil, tuning arrangement, and range capacitor to get the frequency range you desire.
Next, monitor the drift from a cold start to see how fast it is moving as it warms up, and whether it stabilizes nicely (my goal for SSB Phone use is less than 20 Hz drift during any 10 minute period) after 10 – 15 minutes maximum. If it does not stabilize to your satisfaction, then start substituting polystyrene caps for the C0G units one at a time until you are happy with the performance.
[Also remember that a stable BFO is important as well, and if you use the BITX 40 crystal oscillator design, I recommend installing a dedicated 78L09 power line regulator.]
If you build this VFO at the higher (7 MHz) frequency end, just change the inductor value to about 0.5 uH, with everything else about the same, but expect to do more tweaking to get stability, and the warm-up time may be closer to 15 minutes. After years of experimenting, this is what has worked for me. If it works for you, please send me an email (see my QRZ page) of thanks. If not, file a complaint with Soldersmoke.
SolderSmoke Podcast #216 Is Available: BITXs, Paesano, Paraset, ET2, Antuino, Mailbag
![]() |
| Bill’s uBITX with HB keys and the mic that used to be the podcast mic! |
SolderSmoke Podcast #216 is available
21 December 2019
HAPPY HOLIDAYS TO ALL!
http://soldersmoke.com/soldersmoke216.mp3
Leif WB9IWT — helped me trouble shoot my uBITX (BFO was low)
VU3JVX’s Beautiful Homebrew Scratch-built uBITX
![]() |
| Anthony VU3JVX |
Follow-Up on Scratch-built BITX17 — Board Map and Video

https://soldersmoke.blogspot.com/2013/11/bitx-build-update-19-layout-vxo-bal-mod.html
And a lot more info on this build are available on this blog. Just use the search box for build updates (but be aware that this search will also bring up updates on later projects).
Above is a slightly out-of-focus video tour of the board.
I’m posting this stuff partly in reaction to the news that the BITX 40 module is no longer for sale. I hope these posts will serve as a reminder that it is quite possible to homebrew from scratch your own BITX transceiver. This is a fun and rewarding project. Three cheers for Farhan!
KG7SSB — Homebrew SSB in Tuscon — Learning from the BITX40 Module
Dale:
I was talking to Jim W9UD on 20 SSB today. When I told him I was running a homebrew transceiver he mentioned that he talked to another guy who is on the air with homebrew SSB gear — you!
There are so few of us Dale. I felt compelled to send you an e-mail.What are you running?After several years on DSB, I started building separate SSB receivers and transmitters, mostly for 17. Lately I am running versions of the Indian BITX transceiver.Please send info on your homebrew SSB projects.Thanks,Bill N2CQR
Hi Bill,
I have two radios that are completed to date. I started out building the BITX 40 transceiver from scratch and also a companion 60 watt solid state linear rf amplifier. Then I decided to construct the second transceiver for 20 meter using some of the BITX design concepts and mixed with the UBITX design for additional rf amplification. It too is amplified to about 25 watts output. The 20 meter rig is my favorite radio at this time but I am going to go a different direction on my next build. It’s presently just in the design stage but I’m thinking about using the MC1350 integrated circuits for the IF amplification and for the front end I may try using a FET rf amplifier. The beauty of the bitx design is the use of wide band amplifiers that don’t have a tendency to oscillate. But, the new design I’m working on will have more shielding between critical circuits and I will use a small amount of negative feedback in the high gain circuits. The reason for changing the radio to a higher impedance design is to simplify the design build. I will basically build a receiver that I can reverse the signal direction over to transmit using the same amplifiers and filters. This will cut in half the amount of circuit building however it will increase the switching circuit complication associated with this new design.
VA3IAW’s BITX 40 Box. Ugly? I don’t think so.
Digital Pot
No, this is not some on-line mail order thing. Bruce KC1FSZ has done something that I find both amazing and horrifying: he using a “digital potentiometer” as the AF gain control in his BITX. Remember when pots were simple and pure, when they were just a metal wiper that ran across a crescent of carbon of increasing resistance? Well, those happy days are apparently behind us my friends. What now? Will we have endless discussions about where to find the driver for the 10k pot? Will Facebook or Amazon or Microsoft secretly seize control of the data on our AF gain, perhaps to sell us hearing aids? But enough of my ludism. Good going Bruce. AGC beckons.
Hi:
I’ve built a few BITX rigs from scratch now and I’m starting to move to a modular approach using fabricated PCBs to make it easier/faster to build/mix/match the stages. My audio amplifier module is based on the LM386. I know others have moved away from this chip, but it still works for me.
I’ve added one feature to my audio amp stage that opens up some good possibilities. Instead of the traditional potentiometer between the AF preamp and the LM386, I’ve inserted a digital potentiometer (MCP4131-103) that is controlled by three extra pins on the microcontroller. The digital pot lists for $0.81 on Mouser so it’s no more expensive than a physical pot and it’s way more versatile.
Why do this?
- The module is quick to make if you’re building a lot of rigs.
- AF gain can be controlled via the CAT port.
- AGC control can be done in software. This enables all kinds of fancy AGC “attack” and “release” controls that can be seen in the docs for commercial rigs.
- This is an enabling feature for remote ops, which is why I did this in the first place.
- AF gain can be controlled using the same encoder (different mode) as is used to control frequency, etc. if you wanted to build a more compact rig.
The board is shown below. This is one of my first forays into KiCAD/PCBs/etc. so it’s probably not as “tight” as it could be. Also, I’m using through-hole components so it’s old-school building. But the board only costs $7 on OSHPark and it’s pretty quick to wire up. Anyone who wants to order one from them drop me a line and I’ll send you the link.
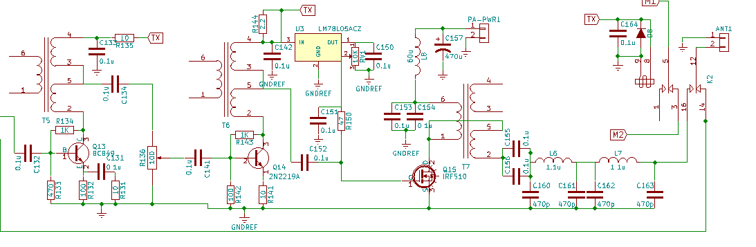
Schematic below.
73s,
Bruce KC1FSZ
BITX Night on 7277: First N6ORS and then Canadian BITX Builders
I was about an hour late for the Eastern time zone meet-up at 7 pm local on 7277 kHz Sunday night (my wife and I watch 60 Minutes at that hour). but I figured I could work some guys if I got on at 8 pm. Sure enough, I was called by Keith N6ORS on his MIN-X rig. I was on my QRO DIGI-TIA. It was great to catch up with Keith.
Then I got a call from VE3THR. Last year I’d talked to Tom when he was using his BITX40. This time he was on with his uBITX. FB. Tom’s club in Barrie, Ontario is obviously melting a lot of solder and having a lot of fun. Here are some pictures of their rigs.
HB2HB QSO with KC1FSZ and his Al Fresco Scratch-built BITX
Here’s a follow-up message from Bruce:
Hi Bill:
Amazing Homebrew/Boatanchors QSOs on 40 –Six solder melters in a row!
![]() |
| Al W8VR |
![]() |
| W4IJ Boatanchors |


















