Category: BITX20
Videos from Mike AG5VG — His Homebrew BITX Rigs
Pine Boards, Analog VFOs, and Homebrew BITX Transceivers — AG5VG’s Magnificent Creations
This is amazingly cool. WE ARE NOT ALONE! There are others out there breaking the tyranny of the Si5351, building BITXs with analog LC VFOs. And using copper clad boards affixed to pine boards. Plywood cabinetry! And medicine bottle coil forms. Really great. And what a wonderful workshop. Thanks Michael.
Good Afternoon Bill,
Listen to Rex. W1REX. Lots of Tribal Wisdom in this Ham Radio Workbench Interview
Nine Homebrew Transceivers by Walter KA4KXX (and some QRP and QRO RC planes)
I tried a Si5351 VFO once in the dual-band rig #4, but by the time I built the QRP Labs kit with so much closely-spaced soldering, and then added sufficient filtering and amplification to properly drive a 50 ohm load, I was exhausted!
These nine were created during the past eight years, and were preceded by eight more transceivers that I can document, but those have all been disassembled, with many of the parts being used in these later rigs. I build my transceivers to be operated often, and since 20 Meters has been hot lately, for example, my POTA Hunter log shows over 300 CW and SSB contacts in 2023 alone, so rig numbers 7 – 9 have been earning their keep lately.
In summary I have created a lifetime total of seventeen transceivers so far, and although I am nowhere near the fifty-plus tally of Pete N6QW, I did spend a lot of years instead homebrewing many radio-controlled model airplanes of my own design. Two photos show one example that I flew in the 2011 Blue Max Scale R/C Contest at the Fantasy of Flight Museum in Polk City, Florida against some stiff QRO competition.
—Walter KA4KXX
Farhan Describes his New 2 Meter SSB Transceiver (Video)
SolderSmoke Podcast #241 Mars, Direct Conversion, PTOs and Glue Sticks, Anniversary of the BITX20, Multus Proficio SDR, Boatanchor Station, MAILBAG
SolderSmoke Podcast #241 is available
Audio (podcast): http://soldersmoke.com/soldersmoke241.mp3
Video (YouTube): (215) SolderSmoke Podcast #241 October 28, 2022 – YouTube
Introduction:
Back on Mars. Opposition approaching. I have a Mars filter. And (like T.O.M.) a Mars globe.
N2CQR DXCC done
SolderSmoke in the WayBack Machine
Sticker news
PARTS CANDY — Don’t Scrimp with a Crimp!
Bill’s Bench
School DC RX projects — in Hyderabad and Northern Virginia.
Direct Conversion Receivers — Keeping it Simple, Learning a Lot. A step beyond the Michigan Mighty Mite. Do we really need 100db? Do we really need to shield VFOs? Farhan’s super-simple and stable Colpitts PTO. Audio amps, 1000-8 transformers and rolling your own LM386
PTOs and Glue Stick PTOs. Paul Clark WA1MAC. Brass vs. Steel bolts. #20 thread vs. #28 thread. Backlash Blues. The best Glue Sticks.
2 meters and the VWS. Bill has a Baofeng.
SHAMELESS COMMERCE: MOSTLY DIY RF
Pete’s Bench
20th Anniversary of the BITX20 Pete’s early BITX rigs.
Computer Woes
The Multus Proficio SDR rig
Simple SSB in China BA7LNN
Things of beauty: Tempo One, NCX-3 and a SBE-33
MAILBAG
— NS7V is listening.
— Graham G3MFJ sent SPRAT on a stick.
— Nick M0NTV FB Glue Stick and 17 Shelf videos.
— Dino KL0S HP8640 Junior
— Mark AA7TA Read the SolderSmoke Book
— Steve EI5DD Connaught (Ireland) Regional News
— Dave K8WPE Planting the seeds of ham radio interest
— Peter VK3YE Ruler idea on PTO frequency readout
— Michael AG5VG Glue Stick PTO
— Tobias A polymath with UK and Italy connections. And cool tattoos.
— Alain F4EIT French DC receiver
— Michael S. was in USMC, working on PCM/TDM gear
— Alan Yates writes up Amazon transformer problem
— Todd VE7BPO, Dale W4OP, Wes W7ZOI
— Farhan VU2ESE sent me an sBITX
— Todd K7TFC The Revenge of Analog
— Jim Olds Building QRP HB gear
SolderSmoke Podcast #156 — November 4, 2013 — Interview with Peter Parker VK3YE of Melbourne, Australia
Special hour-long interview with Peter Parker, VK3YE
— Early experiences with radio
— CW
— DSB Gear
— Simple gear, and gear that is TOO simple
— VXOs, Super VXOs and Ceramic Resonators
— Building receivers
— Chips vs. Discrete
— Making the leap to SSB
— The Knob-less wonder and the BITX
— No need for a sophisticated workshop
— Advice for new phone QRPers
Peter’s Blog: https://vk3ye.com/
Peter’s YouTube Channel: https://www.youtube.com/user/vk3ye/featured
Vienna Wireless Winterfest Hamfest 2022
Exorcism Completed! Getting Rid of the Spur in my 17 meter SSB Transmitter using a TinySA (video)
To re-cap: The problem became evident when trying to “net” or “spot” my transmitter onto my receive frequency. Around 18.116 MHz, I could hear at least two tones in the receiver as I moved the transmitter frequency. I needed to get rid of the extra tone.
First, thanks to all who sent in suggestions. They came in literally from around the world, and this is a demonstration of the IBEW in action. I used or at least tried all of them. They were all good ideas.
Following Vasily Ivananeko’s pseudonymous suggestion I rebuilt the carrier oscillator (apologies to G3YCC). I used the carrier oscillator/buffer circuit from Farhan’s BITX20.
Henk PA0EME said I should look at the signal level at the input ports of the NE602 mixer. Henk was right — the VXO input was far too high. I lowered it, but the problem persisted.
At first, I thought that the spur in question was so small that it would not show up on the air. I could not see it in the TX output using my TinySA spectrum analyzer. That was good news and bad news: Good that it was not showing up on the air, bad that I could not see it in the TinySA and use that image in the exorcism.
At first I thought that the spur was being caused by the 10th harmonic of the carrier oscillator and the third harmonic of the VXO. This seemed to fit. So, following VK3YE’s sage advice, I built a little 69 MHz series LC trap (using a coil sent by AA1TJ, on a board CNC’d by Pete N6QW). That trap succeeded spectacularly in crushing the 10 harmonic. Look at these before and after shots on the TinySA:
Spectacular right? But guess what? The problem was still there.
I scrutinized the situation once more. I realized that the spur would be more visible if I put the TinySA on the input of the transmitter’s PA (a JBOT amp designed by Farhan) as opposed to putting it on the output. Watching the spur and the needed signal move in the TinySA as I tuned the VXO, I realized that they were moving in opposite directions. This indicated that the spur was the result of a carrier oscillator harmonic MINUS a VXO-generated frequency (as the VXO frequency increased, the spur frequency decreased). Looking at my EXCEL spread sheet, I could see it: 8th harmonic of the carrier oscillator MINUS the main output of the VXO.
To confirm this, I plugged the values into W7ZOI’s Spurtune program. Yes, the spur popped up and moved as predicted.
For further confirmation I shut down the carrier oscillator by pulling the crystal from the socket, and then just clipped in a 5.176 MHz signal from my HP-8640B signal generator (thanks KB3SII and W2DAB). Boom! On the TinySA, the spur disappeared. Now I at least knew what the problem was: a harmonic from the carrier oscillator.
Following good troubleshooting practice, I turned off the gear and went to bed. When I woke up, an idea came to me: Before launching into a lot of filtering and shielding, just try running the carrier oscillator at a lower voltage, seeing if doing so might reduce the harmonic output. I disconnected the carrier oscillator board from the main supply and clipped in a variable voltage bench supply. Watching the signal on my TinySA, I watched as the spur completely disappeared as I reduced the voltage from around 13V to 10V (see video above). The main signal frequency level did not change much. I tested this by listening for the hated extra tones. They were gone. Exorcised.
Key lessons:
— Spur problems are difficult to troubleshoot. Armstrong’s superhet architecture is, of course, great, but this is definitely one of the pitfalls. Single conversion makes life easier. IF selection is very important. Choose wisely!
— When looking at the TinySA as you tune the rig, pay attention to which way the spur is moving. This provides an important clue regarding the combination of harmonic you are dealing with.
— The TinySA is a very useful tool. It seems like it is easier to use than the NanoVNA (which is also a fantastic tool).
— It can be fun and rewarding to re-visit old projects. In the years between original construction and the re-look, new test gear has become available, and the skill and experience of the builder has improved. So problems that once seemed insurmountable become fix-able.
— Thinking through a problem and thinking about possible solutions is very important. It pays to step away from the bench to think and rest. Rome wasn’t built in a day. Here’s a rough block diagram that I drew up (noodled!) while trying to figure out this problem:
Farhan’s Amazing Knack Story: From a Boyhood SW Receiver to the Design of the sBITX SDR
— Farhan talks about his practice of taking the pictures of new rigs with the new rig sitting atop the book that was most important in its design and construction. FB.
— I was really blown away by Farhan’s presentation of how the uBITX advertisement was inspired by and in many ways based on the Heathkit ad for an HW-101. Amazing.
— I learned a lot from Farhan’s discussion of SDR theory. I pledge to spend more time with this. I really like Farhan’s hybrid HDR/SDR approach.
— But I have a question: Farhan seems to say that we’d need a big expensive GOOGL computer to do the direct sampling HF SDR. But doesn’t the little RTL-SDR do just that? Without a GOOGL?
— Great to see Wes’s AFTIA being used in the sBITX.
— Really cool that Farhan has his mind on VHF transverters when designing the sBITX. I liked use of the TCXO module to free up one of the Si5351 clock outputs. FB. And great to include an idea from Hans in this rig.
Thanks very much to Farhan (who stayed up until 3 am to do this!) and to the RSGB for hosting.
Chuck Penson’s Amazing New Book about Heathkit Amateur Products
SolderSmoke Podcast #232 — Mythbuster, Pete’s Tube CW Rig, Pete’s DC RX and Simple SSB Rig, NanoVNA and TinySA, Very FB Mailbag
Frank Jones and the FMLA — Possible Victory?
IBEW Stickers: NASA, Johns Hopkins APL….
Cycle 25 Lookin Better Today: SFI 93 SN 47
Toobular! A Tube Transmitter
SR-160
Simple SSB rigs around the world!
KI7NSS’s Pacific 40
The Mythbuster and the Struggle Against the Urban Legend
W2EWL’s Cheap and Easy SSB
W4IMP’s IMP. Articles in ER by Jim Musgrove K5BZH and Jim Hanlon W8KGI
The Spirit of Homebrew SSB. From Electric Radio K5BZH December 1991
Reduced Front End Gain on the DIGITIA
Back on 17! HP3SS sells HBR receiver to Joe Walsh
Maybe another Moxon?
NanoVNA — Alan W2AEW helped solve mystery of why NanoVNA not providing accurate readout of circuit impedance. Over driving. Need attenuator.
TinySA — Limited Resolution Bandwidth. But you can listen with it! See video on blog.
— Google Feedburner to end e-mails from the blog 🙁
— Paul VK3HN — TIA AGC? Farhan and Paul looking into options
— Ciprian’s Romanian Mighty Mite
— Dino KL0S SolderSmoke GIF and graphical presentation on sideband inversion
— Allison KB1GMX helped me on 24 volts to IRF 510 issue.
— Dave K8WPE Wabi Sabi and Martha Stewart. And thanks for parts! 40673s!
— Steve N8NM building a 17 meter rig with 22.1184 crystals in a SuperVXO and a 4 MHz filter.
— Dean KK4DAS restoring an old Zenith. One hand behind your back OM.
— Pete Eaton debating SSB or DSB for 17. Go DSB Pete!
— Richard KN7FSZ a FB HBer. Asked about my solid-stating of Galaxy V VFO.
— Walter KA4KXX on benefits of no-tune BP filters like Farhan’s FB.
— Jack 5B4APL on Time Crystals and Homebrewing in the 4th dimension. FB OM!
— Moses K8TIY listens to the podcast with his young son Robert. Crank it in Robert!
— Farhan and the SBitx on Hack-A-Day
— Also Tom’s receiver from junked satellite rig on Hack-A-Day
— Todd K7TFC sent in beautiful message about the spirit of homebrewing. On the blog.
— Grayson KJ7UM was on Ham Radio Workbench with George Zaf
— AAron K5ATG running a uBitx with a homebrew tuner and antenna. Hope I can work him
— Heard Mike WA3O last night on 40 DIGITIA. Water cooled amplifier
The SolderSmoke Team Talks to the River City Amateur Radio Communication Society (Video)
Some Thoughts on Singly Balanced Mixers with Two Diodes and One Transformer
In 2001, out it in the Azores, I built a 17 meter version of Doug DeMaw’s Double Sideband transmitter (“Go QRP with Double Sideband” CQ Magazine, February 1997). I struggled to understand the balanced modulator — how it mixed, balanced, and how it produced DSB. I later presented my understanding of the circuit in my book “SolderSmoke — Global Adventures in Wireless Electronics” pages 132-137. In essence, I figured out that you had to think of the balancing and the mixing as two separate operations: The transformer provided the balance that eliminated the carrier (the LO signal) while the diodes presented the two signals (audio from the mic amp and LO from the VFO) with a highly non-linear path. The LO was successively turning on both diodes then turning off both diodes. The audio signal was being “chopped” at the rate of the LO. This produced a complex waveform that contained sum and difference frequencies — the upper and lower sidebands. The carrier was balanced out by the transformer because the two outputs of the transformer were always of opposite polarity, and they were joined together at the output of the mixer.
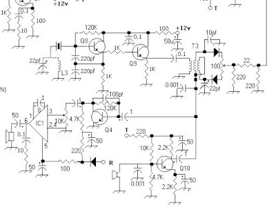
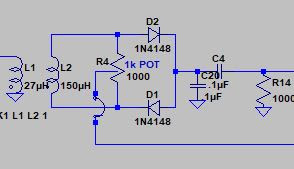
Adding 10 kHz of Coverage to My BITX 17
Using SDR without SDR Hardware — N2CQR Adjusts Analog BITX20 using Web SDR
I know what you are thinking: Software Defined radio with the TOTAL elimination of hardware? WHERE IS BILL AND WHAT HAVE THEY DONE WITH HIM?
Relax my friends. All is well at SolderSmoke’s East Coast HQ. In fact, just yesterday I was making use of one of the systems described in this video. Here’s how:
I was on 20 meters with my BITX 20 Hardware Defined (HDR) homebrew transceiver. Everything was going smoothly. We have some sunspots now, so DX is once again possible. I heard a loud U.S. station (that will remain anonymous) calling CQ, so I gave him a call.
The trouble started right after he looked at my QRZ page. You see, I have pictures of my homebrew rigs there. These images sometimes trigger hostile reactions, especially from guys who have almost their entire stations INSIDE their computer boxes. I also admit to occasionally making things worse by pointing out that it is possible to build a BITX20 for about five dollars U.S. Some guys apparently don’t like hearing about this.
Anyway, the fellow I was talking to proceeded to give me a very blunt and harsh signal report: “Well, I suppose your signal is strong enough, but your audio is TERRIBLE!” Interpersonal relations pointer: This is NOT a good way to alert a fellow ham to possible technical problems in the rig that he has built by hand, from scratch, in his home workshop. Especially when the person delivering the harsh signal report is using a “rig” that was built by credit card in a robotic factory on the other side of the planet.
So that QSO ended rather quickly. But I did want to follow-up in the comment about the audio. And here is where I turned to Web SDR. Mehmet NA5B has a really nice WEB SDR receive system in Washington DC, just about 8 miles east of me. Before 20 meters opened, I called up Mehmet’s SDR on my computer, tuned it to the frequency of my transceiver and watched the screen as I asked if the frequency was in use. I then issued a couple of hopeless CQs, again watching the screen. I could see in NA5B’s waterfall that my signal was indeed seriously lacking in low frequency audio.
Now it was time to turn to hardware. Rig on the bench, ‘scope and sig generators fired up, I quickly determined that the problem most likely resulted from my placement of the carrier oscillator frequency in relation to the homebrew USB crystal filter. I had placed it about 300 Hz too low. This resulted in a low AF frequency roll off not at the desired 300 HZ, but instead at around 600 Hz. That would make the audio sound “tinny.” So I moved the carrier oscillator up 300 Hz and went back to Mehmet’s SDR receiver. I could see that the lows were now at the right level. Thanks Mehmet.
One note about the audio coming out of the many SDR radios on the air: When you look at the passbands in the Web SDR receivers you can see audio going almost all the way down to the frequency of the suppressed carrier. With non-SDR rigs you usually see a gap of around 300 Hz between the carrier freq and the start of the SSB signal. This is often the result of our filter rigs having IF filter skirts — you would place the carrier oscillator frequency a bit down the skirt — this would help with opposite sideband suppression and all you would be losing would be the lows below 300 cycles, which weren’t really necessary anyway. I had placed the carrier oscillator too far down on the skirt.
Of course, sometimes SDR rigs will also have a gap between the carrier freq an the start of the audio if the operator has set the passband this way, or if the microphone attenuates below 300 Hz. But you see a lot of signals with audio filling almost the entire passband –some of the “Enhanced SSB” guys are running audio passbands that go as low as 50 Hz.
Has anyone else noticed this “full passband” effect when looking at the waterfalls?
Any other tips for using Web SDR for troubleshooting?
Quarantine Rig: VK3YE Resurrects an Old BITX Project
I think we should start calling these “Quarantine Rigs.” Many of us are pulling off the shelves rigs that we started a while back but then put aside. Now, with the pandemic, we have the time (and the need!) to work on them.
I like Peter’s BITX receiver video, especially the part in the beginning where he wipes the grime and oxidation off the long-neglected copper-clad board.
Follow Peter’s lead: Pull those old projects off the shelf. Get them going. Now is the time. SITS! Melt solder and flatten the curve.
Thanks Peter.
Follow-Up on Scratch-built BITX17 — Board Map and Video

https://soldersmoke.blogspot.com/2013/11/bitx-build-update-19-layout-vxo-bal-mod.html
And a lot more info on this build are available on this blog. Just use the search box for build updates (but be aware that this search will also bring up updates on later projects).
Above is a slightly out-of-focus video tour of the board.
I’m posting this stuff partly in reaction to the news that the BITX 40 module is no longer for sale. I hope these posts will serve as a reminder that it is quite possible to homebrew from scratch your own BITX transceiver. This is a fun and rewarding project. Three cheers for Farhan!

























