Month: October 2023
Apollo Core Rope Memory — CuriousMarc Takes it on (video)
Mattia Zamana’s Amazing Direct Conversion Receiver
Thanks to Ed KC8SBV for sending me this awesome video. It looks like Mattia built this receiver way back in 1995. The tuning indicator is very cool, and I had not seen a similar indicator before (could this be a way for us to escape the clutches of the San Jian counters or the Arduinos?) The Italian ham magazine articles are great, and you can follow the rig description even if you can’t read the Italian. The pictures in in the attached drive are also very good.
WB9ZKY used Google Translate to get English versions of the articles. Thanks Chuck!
https://www.dropbox.com/scl/fi/kil3osilchqlyk8afim2r/part1.pdf?rlkey=9ubgaqb8t4k91d1a10su9mw1p&dl=0
https://www.dropbox.com/scl/fi/t2790qatf5riepyqh5oj1/part2.pdf?rlkey=bhs77gkcchziakh7ngjbpuaz7&dl=0
I have been in touch with Mattia via YouTube: He reports that he has done other electronic projects, but he considers this to be the most interesting. He does not have a ham license — he has a Shortwave Listener license. His father was a ham: I3ZQG.
This is one of the rare cases in which the builder should — I think — be issued his ham licence purely on the basis of this build.
Mattia writes:
The Herring Aid 5 Body Count
1) Bill Meara WB2QHL tries in summer 1976. Fails.
2) Rick WD5L tries in 1977. Can’t get the needed parts.
3) Kirk Kleinschmidt NT0Z tries and fails during the late 1970s.
4) Mike Bryce tries and fails.
5) Tony Mula K6QIC succeeds builds one (with Codzilla) 1977.
6) Builder unknown. I bought a HA5 at a hamfest in 2023. It works. barely. Had the C-14 cap.
7) WB5PRR built one. Featured in Feb 1980 QST
.
Jim Giammanco N5IB succeeds. Shows RX in Atlanticon 1999.
Bill Meara N2CQR build one in 2014 that works.
Doug Hendricks built a version of one in 1998 and got it working.
Glen Torr VK1FB built a version of this receiver and got it working around 1998.
A NETFLIX Series with Boatanchors and Direction-Finding — All the Light We Cannot See
Bringing a Faulty Herring Aid 5 Receiver Into the Light — Fixing the AF Amp Schematic Error (video)
DIAL SCALE LINEARITY — Spreading out the Frequencies for the 15-10 BITX Rig
Click on the image for a better view
The 15-10 Rig has been performing very well, pulling in a lot of DX contacts on both bands. But there is one thing that has bothered me: The way the transceiver tunes. It can be a bit difficult getting an SSB station tuned in properly. At first I thought this was caused by a lack of lubrication on the variable cap that I’ve been using (out of an old QF-1), but it turned out that this was not the cause. The problem is something that Pete Juliano has lamented several times: LC style analog VFOs have a tendency to have the frequencies “bunched up” at one end of the tuning range. In other words, the tuning range is far from linear. I was having trouble tuning stations on on the portion of the band where the frequencies were bunched up. I did some quick measurement and found that on this side of the capacitor’s tuning range, one turn of the dial would move the frequency about 100 kHz — that is far too much. On the other end of the capacitor moved only 22 kHz with one turn of the dial (as I recall this is close to the recommended 20 kHz per dial rotation). Clearly I had a lot of the dreaded bunching up. This was what was making tuning difficult.
I had built a pretty standard Colpitts FET VFO. I had a 6.6uH coil, and a 9-135 pF variable cap in series with a 68 pF fixed cap. I was pleased that the VFO worked, and I put it in the circuit. Only later did the bunching up shortcomings become apparent.
I decided to build another VFO, this time paying attention to DIAL SCALE LINEARITY.
I turned to the excellent Bandspread Calculator on Bob Weaver’s Electronic Bunker web site: http://electronbunker.ca/eb/BandspreadCalc.html
I plugged in the frequency range that I needed and the values for my variable capacitor. I calculated Cs which was the combined capacitance of the feedback and coupling capacitors. Finally, I had to make a decision about the nature of my variable cap: was it a Midline-Center Cap or was it a Straightline Capacitance cap. I consulted with Bob and he suggested that it might be somewhere between the two. I got out some graph paper and measured it — it looks to me like a Straight Line Capacitance cap, with the capacitance varying linearly with changes in in the rotation of the shaft.
How a Homebrewer Substituted MPF102s for the RS 2035 FETs in the Herring Aid 5 — Who built this one? Any others out there?
For background on all this, see yesterday’s blog post: https://soldersmoke.blogspot.com/2023/10/a-big-error-discovered-in-1976-qst.html
Rick WD5L noted that it was remarkable how the builder of the Herring Aid 5 that I found early in 2023 at a hamfest had built his receiver using MPF102s at Q1 and Q5. Here is how this builder kind of “shoe horned” MPF 102s into the QST Herring Aid 5 boards. Pinouts for the MPF102 and the RS 2035 and the PC Board Pattern for the Herring Aid 5 appear below.
A Big Error Discovered in the 1976 QST “Herring Aid 5” Article (After 47 Years)
Does Matching Matter? (Diode Matching for Diode Ring Mixers) — Nick M0NTV Finds the Answer (Video)
Spy Rigs, Para Sets, Bugs, and Enigma Machines — Dr. Tom Perera W1TP (video)
Paul VK3HN’s Video on Scratch-Building and SOTA
Sunburst and Luminary: Apollo “Rope” Memory, and other items of interest
Wow. That is the method that they stored computer memory for the moon missions. When they were satisfied with a program they would say it was time to “put it on the rope.”
Here’s an article on the women who built the rope memory (and the integrated circuits used in Apollo). This reminded me of the women’s collective in Hyderabad that “wove” the ferrite core transformers for Farhan’s BITX rigs:
Here is a Wikipedia article on core rope ROM memory with some great illustrations:
https://en.wikipedia.org/wiki/Core_rope_memory
— Not long before the fatal Apollo 1 fire, an MIT colleague of Don Eyles had a drink with Astronaut Gus Grissom. Grissom unloaded about the poor state of the spacecraft, saying that, “What we have here is a Heathkit.” Grissom died in the fire.
— Eyles mentions the use of 6L6 tubes in analog audio amplifiers.
— MIT’s Doc Draper used a Minox camera.
— When the Apollo 11 astronauts came back and were living for two weeks in an isolation chamber, NASA had bulldozers on standby to bury the whole thing (“astronauts, staff and all”) in case some dangerous moon bug was detected. (Is that true?)
— At one point soon before an important missile test, engineers realized that they needed an isolation transformer. They did not have enough time to order one. So they took an isolation transformer out of one of their soldering stations and used it in the missile. It worked. Sometimes you just use what you have on hand.
A Low-Power (QRP) Contact from Australia to Spain (with video from both sides!)
Charlie Brown LIKES Static (with ITU paper on radio noise)
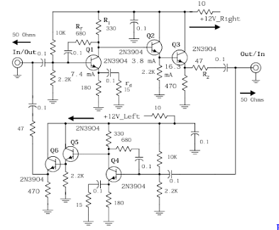
A Pretty Good Troubleshoot — Fixing the Transmitter in my 75/20 meter Mythbuster Transceiver — Mind the Gap!
All of a sudden the transmitter in my 75 & 20 meter dual band homebrew Mythbuster transceiver stopped working — there was no output at all. I went into troubleshooting mode.
The first clue was that the receiver was working fine. This meant that many stages of the rig were taken out of suspicion: It probably wasn’t the VFO, the first mixer, the BFO/Carrier Oscillator, the second mixer, or the bandpass filters. Nor was it any of the receive sections in the bidirectional amplifiers I was using.
Suspicion fell on the power amplifiers and on the transmit sections of the bilateral amplifiers.
With the output going to a dummy load, I put the rig into transmit mode and put a bit of audio into the mic jack. Then with the ‘scope I started to work my way back from the antenna jack. I wasn’t seeing anything. Then I got back to the transmit side of the TIA amplifier between the crystal filter and the mixer. There was a strong signal at the input, but nothing at the output. Bingo! I had found the faulty stage. But where, exactly, had this stage gone wrong?
There are three transistors on each side of a TIA amp (see schematic above) — I just started from the input of the first one with my scope probe and moved through the circuit. Finally, at the output of the last of the three amplifiers, the signal stopped. I knew I was very close to the problem.
Looking at the components, suddenly I could see the problem: At the output there is a 47 ohm resistor (R2 in the circuit diagram above) and a .1uF cap in series. The cap went to a Manhattan pad. But when I looked at it closely, the lead was kind of floating above the pad. See it?
And when I moved it, the connection between the 47 ohm resistor and its pad seemed quite flimsy.
I quickly replaced both components and was back on the air.
I don’t really know how or why the lead to that capacitor broke. Maybe I had bent it repeatedly, to the point of weakness, and, over time, it just let go.
Whatever the cause, I found this to be a satisfying troubleshoot and repair. It required me to think a bit about what could be wrong, and to use some test gear to zero on on the faulty component.
A Cuban Knack Story, and a Pandemic (SITS!) SSB version of the DSB Jaguey Rig — Viva el Cacharreo!
First, the Knack Story. Andy CO2AFV clearly has The Dilbert Disease:
Hello my name is Andy. I had an interest in Ham radio before knowing that existed. While I was a child my entertainment was building quartz oscillators that later I tried to receive on neighbors’ and friends’ radios. One day I succeeded in modulating two of them and I finally established a conversation with a friend about 200 meters from my home!!!
Sunburst and Luminary — A Poem about Transistors and ICs
Another Evaluation of the TinySA Ultra (with Teardown) (Video)
“Sunburst and Luminary” author Don Eyles was a Ham, a Hacker, and a user of Plywood who Understood Juju
— As a kid, Eyles took a summertime shop class with W4LRO. Eyles himself went on to get his ham license — he was K4ZHF and was active for a while on the 40 meter and 6 meter bands.
— He writes of how the Apollo software acquired more “juju as labor and logic were poured into them.” Juju.
— He describes the electronics lab in the MIT Instrumentation Laboratory: “If you had a private project you could sometimes get some simple milling done for a smile, and you could scrounge the odd resistor or capacitor… On the second floor there was a small “hackers shop” with a drill press, metal shear, a bending brake, and a few hand tools which was open to anyone, including software engineers. That was the first use of the term “hack” in a technical context, that I can recall hearing. I took the term as referring to the sometimes messy process by which perforations of suitable sizes were made in the aluminum boxes, or chassis, that were used for constructing electronic devices.” Indeed. We hack.
— After describing the first integrated circuits, Eyles looks back at high school and notes that he and a friend, “after learning about truth tables, James Chambers and I had experimented with similar devices composed of relays mounted on a piece of plywood.” Plywood.
More to follow on this book.
























