Month: January 2018
Building the Ceramic Discrete Direct Conversion Receiver #4 — The Mixer
I think the most important stage of a direct conversion receiver is the mixer. This is the stage that takes the RF energy coming in from the antenna and — in one fell swoop — turns it into audio.
It is important to understand how this happens. I go into this in some detail in the SolderSmoke book. To summarize:
1) You have two signals going into a non-linear device. The way in which the smaller signal passes through the device — how much it is amplified or attenuated — depends on the instantaneous value of the larger signal. We are not just adding the two signals together.
2) The waveform that comes out will be a complicated repeating waveform. We know from Fourier that any complicated repeating waveform can be broken down into sine wave components.
3) When you analyze the complicated repeating waveforms coming out of the mixer, you will find that the sine wave components include a frequency that is the sum of the two inputs and another that is the difference between the two.
So lets suppose we have a non-linear device. We send in a signal from our oscillator at 7061 kHz. Coming in from the antenna we have a signal at 7060 kHz. The non-linear device will produce outputs at 14121 kHz (sum) and at 1 kHz (difference). We are interested in the difference frequency. We can HEAR that one. We feed it into our audio amplifiers and we can copy the Morse Code coming in. It will sound like a 1 kHz tone going on and off as the operator at the distant station presses his code key. (We don’t really have to worry about the 14121 kHz signal — it is easily eliminated by filters and would never make it through our audio amplifiers. And in any case we could not hear it.)
What can we use as a non-linear device? In this receiver we will use diodes. Diodes are extremely non-linear devices. They can be used as on-off switches, with one of the signals determining if they are on (conducting) or off (not conducting). When used like this they are “switching mixers.” In essence, a larger, controlling signal from the VFO will be turning the diodes on and off. Thus the signal coming in from the antenna will be chopped up by the switching action of the diode being turned on and off. This is non-linear mixing at its most extreme. It will definitely produce the sum and difference products we are looking for.
We could build the mixer with just one diode. You could apply the VFO signal to the diode to turn it on and off, and then feed the signal from the antenna into the same diode. You would get the sum and the difference product out the other end. You will see very simple direct conversion receivers intended for use in software defined radio schemes using just one diode. But this kind of circuit has a couple of serious shortcomingsq: it is susceptible to “AM breakthrough” and it is “lossy.”
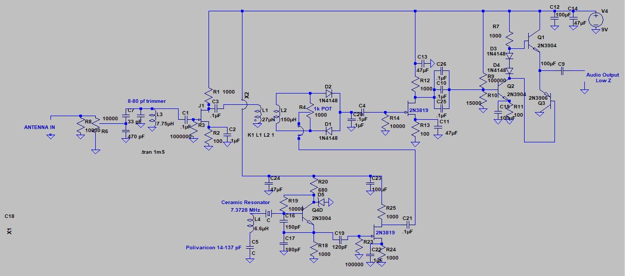
The circuit we are using addresses these problems by using two diodes. To reduce loss, one conducts during half of the oscillator signal’s cycle, the other during the other half. Here LTSpice is ueful. You can model this mixer and see in the simulator how each of the diodes handles half of the oscillator RF cycle, with both contributing to the AF signal we want at the output (the difference frequency). (The schematic above is from LTSpice but it is not ready for simulation. For this you should replace the variable resistor with two fixed 500 ohm resistors, and add two oscillators — one with the weak incoming RF signal and the other the strong local oscillator signal.)
The AM breakthrough problem is also addressed by the use of two diodes. Here’s the problem: If you are on 40 meters, there will be strong shortwave AM broadcast signals coming in from your antenna. Some will be so strong that they will get past your front-end filtering. If you were using just one diode, that diode might demodulate the AM signal — the AM carrier would mix with the AM sidebands and you would have an undesired audio signal heading for your AF amplifiers. Many of us have experienced this — you are trying to listen to ham radio SSB signals, but you can hear China Radio International playing in the background.
The two diodes take care of this easily. Look at the way an AM signal would reach the diodes. The carrier (and its sidebands) going through the top diode will be 180 degrees our of phase with the signal going into the lower diode. But the output of the diodes are joined together. They will cancel out. We say that for the RF signal coming through from the antenna, the circuit is “balanced.” That signal — in this case the undesired AM signal — will cancel out at the junction of the two diodes.
But to understand this circuit you must see what is NOT cancelled out. The signal from the VFO is hitting each diode with the SAME polarity at the same time. Look at the 1k variable resistor. So the signal from the VFO will NOT be cancelled out at the output. Nor will the mixing products produced in the diodes. That last sentence is the key to all of this. The sum and difference products that result from the mixing of the signal from the antenna and the signal from the VFO SURVIVE. They are not cancelled out.
We can easily select the one we want. An RF bypass capacitor connected from the output of the mixer to ground will get rid of most of the VFO signal (7061 kHz) and most of the sum product (14121 kHz) while passing the audio to the AF amplifiers.
When I built this detector I used a trifilar toroid out of a box of them that Farhan left with me back in May. I used two of the windings secondary and one of the windings for the primary. You might want to make a more simple transformer using an FT-43 type core. I recommend W8DIZ as a source.
I hope this explanation helps, and I hope I got it right. Let me know if you see any errors in my explanation. Tinker with the circuit when you build it. You should be able to get it going.
![]() |
| Complete Schematic |
Mike Rainey and Heavy Metal AM Phone
C’mon back to radiotelephone Mike. There is more to life than dots and dashes!
SolderSmoke Podcast #202 Cover-Rig, SKN, Pete’s Vector Boards, uBITX, K1BQT rig, MAIL
http://soldersmoke.com/soldersmoke202.mp3
13 Jan 2018
Opening music from Shel Silverstein and Dr. Hook and the Medicine Show.
The Vector Board building technique. See http://n6qw.blogspot.com/
Towers and Antennas in Church Steeples and on Mt. Washington (VIDEO)
Steve Murphy N8NM on QSO Today

It was really nice to sit back and listen to Eric’s talk with Steve Murphy.
Don’t miss this one. Listen here:
https://www.qsotoday.com/podcasts/N8NM
My notes:
— On a Stingray bicycle patrol on garbage night, looking for radio parts. FB Steve!
— Started with SWL. A fine radio pedigree.
— Had an R-390A at age 16.
— Uses an LC meter to check on toroid windings.
— Steve: Thanks for the kind words about inspiration.
— Manhattan And Ugly. Mugly!
— Planker! Better on a Board!
— Form Factor First, but then it never fits! Al Fresco!
— Packages arrive from China faster than they go across Israel.
– – E-bay as a really good source for parts.
— Oh god, not an S-38E. Stop torturing yourself Steve.
— N8NM: Radio Renaissance Man: Runs a 2 meter repeater network. Thinking of 900 MHz.
— Papa Legba — I got it from a W9SCH via SPRAT. He got it from Voodoo.
N8NM is chickenkiller.com FB.
— Moderation? Ha! Good luck with that!
— An Electromagnetic Playground where Failure has No Consequences. Well put.
-Happy New Year Eric and Steve! Thanks to both of you.
Straight Key Night at N2CQR
Jeff Damm WA7MLH on QSO Today

Happy New Year!
There was so much wisdom and tribal knowledge in Eric Guth’s interview with Jeff Damm WA7MLH. It was almost overwhelming.
You should all listen to it. Twice. At least twice:
https://www.qsotoday.com/podcasts/WA7MLH
My notes:
— I sympathize with Jeff’s decision to go solid state and give up on high voltage after an encounter with an undischarged 600 volt capacitor.
— I really like the 1700 kHz IF with a 5 MHz VFO for an 80 and 40 meter receiver.
— Interesting that EE degree didn’t help much in his efforts to understand ham gear. Better to read Wes’s books and Doug’s.
— Tek Spectrum Analyzers were specially made to fit down a submarine hatch.
— Building and measuring just as important as studying the theory. Inked-up text books.
— Learned ugly from Wes as a teenager.
–Searched for old commercial gear to gut and use as homes for homebrew solid state gear. The enclosures, panels and controls are very useful. Great way to avoid metal work. These rigs are no longer boatanchors! Again, I sympathize. I’ve sacrificed many Heath Lunchboxes and QF-1s.
— Jeff Builds the VFO first. My preference too. But he understands Pete’s AF-first approach.
— Finger on the input of the AF amp! Buzz! Yea! Step your way back to the front end.
— ALWAYS one stage at a time.
— Osh Park Boards for standard circuit modules. Like Legos.
— Cubic Feet of air variables. Jeff has a lifetime stash.
–Thinking about what was and should have been his section of EMRFD. Go for it Jeff. PLEASE!
— Hesistant about chips. Analog guy. Would have been a huge time sink. Analog guy.
— Buying parts on e-bay. Fewer and fewer RF parts at hamfests.
— People reading QST Tech Articles for entertainment. Editor apprach: “Nobody will build it anyway.” Handbooks giving priority to entertainment and less to information and education.




