G-QRP very kindly put my little DC Receiver on the cover of issue Nr. 173. (Very sorry to see that GM3OXX has become a Silent Key. )
As we often say on the podcast, if you are not subscribing to this wonderful magazine, you are missing out on a lot of great ideas and circuits. Information on how to join the club and start receiving SPRAT can be found here: http://www.gqrp.com/join.htm It is only 22 bucks!
Reminder: Straight Key Night is upon us. It begins at midnight UTC 1 January. It is a great way to begin the new year. My HT-37 and my Drake 2-B are warming up now (and are helping to keep the shack warm on a very frigid day). HNY to all! 73 Bill
Month: December 2017
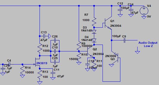
Building the Ceramic Discrete Direct Conversion Receiver – Part 3 — The Audio Amplifier
Caribbean Beach Listening Post
The Three Body Problem by Cixin Liu
Strongly recommend this sci fi book. Lots of physics
Some e!ectronics. And even a bit of Morse. Ask Santa.
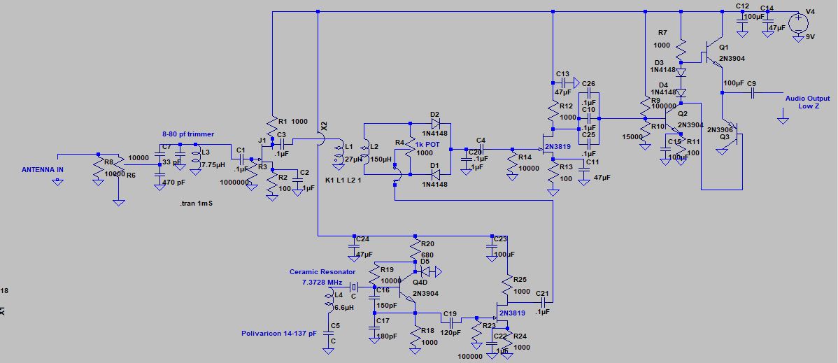
Building the Ceramic Direct Conversion Receiver Part 2 — Building the VFO — Our Goal is JOVO!
![]() |
| DC RX VFO and Buffer |
![]() |
| The Big Picture |
Building the Ceramic Direct Conversion Receiver — Part 1 Introduction, Stages, Parts.
I hope many of you decide to build this little receiver. With it, you can break into the ranks of those intrepid ham homebrewers who have actually built a receiver. Today I’ll begin a series of blog posts on how you might do this. Of course, there are many ways of proceeding. I will describe my method.
FIRST: ALWAYS look at this receiver as a collection of stages. Understand what each stage does and how they all work together. Build it stage-by-stage. Proceed to the next stage only after you confirm that the stage you just built actually works.
I see this receiver as having four stages:
1. Front end (RF gain control, input filter, first RF amplifier).
2. Mixer
3. Ceramic resonator variable frequency oscillator (and buffer)
4. Audio amplifier (consisting of four transistors and associated parts).
I think you should build the oscillator stage first.
What you will need: In most cases, you shouldn’t buy individual parts for this receiver. I won’t be providing a BOM. Here is what I think you should do. If you do not already have a good stock of electronic parts, start developing one. Buy assortments of parts, or at least several of each part that you will need. I use e-bay, amazon, mouser, digikey. The parts are out there.
— Get an assortment of resistors. 1/4 watt resistors will do.
— Get a bunch of .1uF capacitors. You will use a lot of these as bypass caps.
— Get a bunch of 2N3904 and 2N3906 transistors.
— Get a bunch of 2N2222 transistors
— Get a bunch of MPF102 and/or 2n2819 FET transistors.
— Get an assortment of small electrolytic capacitors.
— Get some Zener diodes in the 6-8 volt range.
You will need some trimmer caps (8-80pf work fine). Some 1K trimmer pots. and some other stuff.
Get some copper clad board. Pete suggest this, or something like it.
https://www.ebay.com/itm/18-pcs-4-x-6-CEM-1-060-2-oz-Single-Sided-Copper-Clad-Laminate-Board-PCB/311756276147?ssPageName=STRK%3AMEBIDX%3AIT&_trksid=p2057872.m2749.l2649
Try to avoid the cheap fiber glass boards. I prefer single-sided, but double sided is OK too.
You will need to cut the board. Get some tin shears. Mine look like big strong scissors. Use them to cut your boards to size AND to cut the little isolation pads for Manhattan construction.
Crazy glue. I kind of like Gorilla Glue liquid (not gel).
Small wattage soldering iron. 35 W or so. Get a small fan to keep the smoke and glue fumes out of your respiratory system.
SolderSmoke Podcast #201 Santa, Storms, BUILDING A DC RX, SDR, uBITX
9 December 2017
Santa Juliano
Forest fires, snow storms, and an earthquake.
Santa arrives from Hyderabad — uBITX in the house.
Radio history. First transtalantic amateur contacts.
Bill’s International Brotherhood Ceramic Discrete Direct Conversion Receiver Project.
— Goals — Build your own receiver. Really. From scratch. No cheating.
— How to get started. Get parts and tools.
— Stage by stage.
— VFO first — maybe build two.
Bill built two already
— Nephew is testing the first one.
— Polyvaricon limitations.
— Varactor limitations
— Variable cap limitation.
MEETING THE JULIANO STABILITY CRITERIA
Understanding the F5LVG mixer
Pete goes to the dark side with an SDR receiver.
Pete’s 800 Watt Amplifier gives him trouble. TRGHS.
People in the News
Cliff Stoll — Still Passionate about Electronics
Peter Parker — VHF/UHF By the Bay
Yardley Beers — Early SSB with “The Black Rose”
John Kraus — Moonbounce without the Moon.
MAILBAG
Discrete Ceramic 40 Meter Direct Conversion Receiver in Action (Video) — BUILD THIS THING!
I’ve been holding off on making this video until I improved the stability. N6QW is vigilent! I only did this video after certifying that it meets the Juliano Stability Criteria. I had to dispense with the polyvaricon and go with an air variable.
We will be talking about this on the SolderSmoke podcast next weekend. I hope to put on the blog a stage-by-stage discussion of how to build this receiver.
The dial from HI8P and the knob from a SW receiver that Elisa gave me definitely add soul to this new machine.
JOIN THE RANKS OF THE TRUE HOMEBREW RADO MAKERS! BUILD A RECEIVER! BUILD ONE OF THESE!
Cliff Stoll — Still Passionate About Electronics (Video)
I open Chapter 3 of my book “SolderSmoke — Global Adventures in Wireless Electronics” with some quotes from Cliff Stoll: “Where’s the joy of mechanics and electricity, the creation of real things? Who are the tinkerers with a lust for electronics?” Well Cliff, that would be us!
I’m glad to see in the (obviously) recent video that OM Still has not lost his passion for electronics. You guys will like this one. Keep ’em comin’ Cliff!
“The Black Rose” — Yardley Beers’ 1955 HB SSB Transceiver
“The Black Rose” — Yardley Beers’ 1955 HB SSB Transceiver
VK3YE QRP by the Bay Goes VHF/UHF
Peter Parker again hosted the VK3 radio amateurs. This time the event fell on VHF/UHF Field Day weekend. So Peter and his friends went up in frequency and up into SPACE!
VK3HN has a nice blog post here:
https://vk3hn.wordpress.com/2017/11/25/qrp-by-the-bay-chelsea-beach-melbourne-25-11-2017/
Be sure to read about Peter’s ankle manacles — he apparently uses them to get a good ground (sea) plane while running pedestrian mobile on the sea shore. Peter is DEDICATED!














