I heard some guys talking about this on 40 SSB last night. A very cool use of the bidirectional pattern of the W8JK beam.
From: http://qrznow.com/the-w8jk-is-a-famous-and-effective-dx-antenna/
Round-the-world paths The bi-directional nature of this antenna makes it possible to discover open round-the-world paths, something not possible with a normal beam antenna. The technique used by Kraus is to rotate the beam slowly, sending short Morse code dots, with a full-break-in or QSK transceiver. The delay time for the signal to return is about one seventh of a second, so there is plenty of time for your transceiver to switch to receive mode. When you have found and peaked an open round-the-world path, call CQ, and you may be rewarded with DX anywhere along the path. Also, the question of Long-path and Short-path does not arise – you are transmitting on both paths at once, giving you a greater chance of catching the other station’s beam direction….
Month: November 2017
Videos of iPhone Box DC Receiver
These are just a couple of short videos that I made for my nephew before sending him this receiver.
As you can hear, deafness is not a problem with this design! I did make some frequency stability improvements after this video was made — I think you can hear a bit of drift. Still, not bad for a very simple circuit using a polyvaricon superglued to the back of a cardboard box.
I’ll post more videos of the second version of this receiver. There are further improvements in frequency stability. My goal: “Juliano Si5351” levels of stable-ness.
Polyvaricon Variations — Polyvaricons Are Not all The Same
When I built the first prototype of the iPhone DC receiver, I just reached into my junk box and used a polyvaricon capacitor for the main tuning control. It was marked PL 051. I was really pleasantly suprised at the stability of the Variable Ceramic Oscillator circuit. I could tune the entire 40 meter band with complete stability — Juliano levels of stability.
By the time I put the second version into its box (see above), I used a different polyvaricon (the one pictured below). It worked, but with this part the receiver drifted noticeably. So this morning I pulled it out and put in a second PL 051 Polyvaricon. Viola! Eccolo! Success. Drift eliminated. Rock stable.
Has anyone else noticed variations like this in the stabilty of polyvaricons?
The dial in this version is an Archer device that has been kicking around in my junkbox for more than 20 years. I think it was given to me by my old friend Pericles HI8P — this adds a tremendous amount of soul to this new machine). The box is an old Bud aluminum chassis. Man, this thing sounds great. I will try to post a video soon.
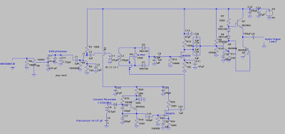
iPhone Direct Conversion Receiver with Variable Ceramic Oscillator
![]() |
| Schematic updated 29 November 2017 |
China and SETI: What Happens if China Makes First Contact?
Here is a really amazing article from The Atlantic. It is very thought provoking. Mind blowing. Strongly recommended.
You can read it here:
https://www.theatlantic.com/magazine/archive/2017/12/what-happens-if-china-makes-first-contact/544131/
Or you can listen to a reading of it (like a podcast) here:
https://soundcloud.com/user-154380542/what-happens-if-china-makes-first-contact-the-atlantic-ross-andersen
Thanks to Mike Rainey AA1TJ for alerting us to this.
Jeff Murray’s Grumpy Audio Guy from 40 meters
I’ve talked to this guy several times. He usually waits until I’m testing a new rig.
https://www.facebook.com/6sj7jeff/videos/10208309648978285/
I’m sure Pete has worked him too.
Amazing Homebrew/Boatanchors QSOs on 40 –Six solder melters in a row!
![]() |
| Al W8VR |
![]() |
| W4IJ Boatanchors |
Beautiful QSL by Jeff Murray K1NSS
Here’s a reminder of the amazing art work of Jeff Murray K1NSS.
You can have him draw a QSL for you: Go here:
https://www.jeffk1nss.com/
Jeff writes:
What might I draw with you?https://www.jeffk1nss.com/
Jan’s FB Slovakian SMD TIA Boards
Peter Sripol Takes Off In His Homebrew Airplane
Termination Insensitive Amp Boards from VU3ZMV — Eagle Files

Bill:
The TIA , I tried to realise two such on a double sided pcb measuring less than an inch.
It mounts one TIA on each side. I suppose one could simply homebrew.
It has provision for 5 pin berg (male right angle) and would be easy to plug into the main board. We may not need PTH except the connector. We can use bare pins soldering on either side.
Here are the eagle files I created.
Termination Insensitive Amp Boards from VU3ZMV — Eagle Files

Bill:
The TIA , I tried to realise two such on a double sided pcb measuring less than an inch.
It mounts one TIA on each side. I suppose one could simply homebrew.
It has provision for 5 pin berg (male right angle) and would be easy to plug into the main board. We may not need PTH except the connector. We can use bare pins soldering on either side.
Here are the eagle files I created.
The Ham-Radio Thermatron Roots of Silicon Valley
Hack-A-Day had an excellent piece on tubes and Silicon Valley this week. Makes me want to get the book “Secret History of Silicon Valley.”
https://hackaday.com/2017/11/02/silicon-valley-was-built-on-tubes-of-glass/
Note above the Klystron prototype mounted on a wooden board. These guys clearly had THE KNACK.
Another Source for BITX Amp Boards – AG4ZP
Thanks for sharing (the infor on the modular BITX boards). I actually had a similar idea a number of years ago and designed a small PCB for the ubiquitous BITX amplifier design. I have the project shared on OSH Park and you can get three of them shipped for $5.
The project is shared here.
73,
Ryan AG4ZP
https://oshpark.com/shared_projects/6mnfQQ6e






