Antennas and National Monuments

We started SolderSmoke 185 with a brief description of my recent ascent to the top of the Washington Monument. A few days later I was visiting George K9GDT’s wonderful web site
http://www.qsl.net/k9gdt/radio/radio.htm and in the humor section came across the above Gil cartoon from 1959. That is the general idea.

Pete then sent me this:

Pete originally had a three element Yagi coming out of Teddy Roosevelt’s head, but that just wasn’t right. I asked that it be changed to a 17 meter Moxon. Thanks Pete.

I would like to note for the record that I have no intention of using the Washington Monument, the Statue of Liberty, Mount Rushmore or any other national monuments as supports for any Yagis, Moxons, Cubical Quads, Ray Guns, Lazy H’s, Inverted L’s or any other type of electromagnetic wave launcher.

75 and 40 Meter AM on my HQ-100 (Videos) + Digital Display

And here is how I sample the oscillator frequency for the digital counter. I use an old trick: I wrap some wire around the oscillator or mixer tube. I made the coil out of an old coil form. I had to play around with the number of turns to get suitable pickup on both 160 and 40 meters. The San Jian board allows for IF freq offset. I use a similar arrangement on the transmit side with the DX-100. By the way, the box that houses the two displays is the carcass of one of the Heath QF-1 Q multipliers from which I heartlessly pulled the nice reduction drive variable caps for use in my BITX rigs.

Add caption

Sputnik Replica Transmitter, an “Error” in the Sputnik Schematic, and Why 20.005 MHz?

Mark K6HX pointed me to very interesting Hackaday article on Frank PA3CNO’s Sputnik transmitter replica. As blog readers will recall, we went through a period of Sputnik-mania a few years ago: http://soldersmoke.blogspot.com/search?q=sputnik Chief Designer Comrade Mikhail Rainey AA1TJ sent me some of the Russian tubes (like those pictured above).

The Hackaday article pointed to our post reporting that Oleg RV3GM had found the schematic:
http://soldersmoke.blogspot.com/2013/04/sputnik-schematic-found.html Stefan reports that PA3CNO found “an error” in the original Soviet schematic:
http://www.radio.cc/post/Franks-power-supply-for-sputnik A mistake you say? HAH, I say! Hah! This must have been part of a sinister commie plot to prevent the capitalist imperialists from ever being able to reproduce the glorious transmitter of the Soviet people. They almost succeeded.

Just kidding.

In the course of looking through our old Sputnik posts, I came across a question I posted:

I have a question: OK so the crafty Soviets picked 20.005 MHz for some good reasons: Being so close to the WWV freq, it would be easy for hams and SWLs to find it with precision. In the November/December 2007 issue of “Break In” (from NZ — thanks Jonathan-san!) ZL3DW notes that this frequency selection would allow a receiver set to exactly 20 MHz to “produce an audio tone plus or minus the Doppler shift without ever going through zero beat.” But zero beat with what? Most of the receivers out there would not have had BFOs, right? So the Soviets wouldn’t have been using ordinary CW, right? Were they using AM, with the beeps produced by an audio oscillator modulating the carrier?

Was their diabolical plan to use WWV as the BFO for those using ordinary AM SW receivers? If so, a 5 kHz separation from WWV seems to be too much right? Especially when the Doppler shift on approach would push the frequency up a bit. Maybe they just chose this freq to make it easy for listeners to find — just a bit above WWV. Comrade Rainey surmised that they were keying the PA stage — the oscillator “backwave” was at times audible on the ground.

What do you think Comrades?
DSW and 73.

“Hot Iron” New Issue, Great Articles

I was very pleased to find Tim Walford’s “Hot Iron” journal in my e-mail this morning. Lots of great articles in this edition, including one by a fellow we know: Pete Juliano! Pete writes about our esteemed dual gate MOSFETS. All hail the 40673! There is also a nice article about superhet receivers using a 6 MHz IF and a very convenient analog LC (yea!) oscillator arrangement. Another discusses how to use Huff and Puff stabilizers to take care of VFO drift. N4HAY describes his initial foray into the world of homebrewing and how EMRFD helped him.

Hot Iron is free. Tim writes:

“Hot Iron is published by Tim Walford G3PCJ of Walford Electronics Ltd. for members of the Construction Club. It is a quarterly newsletter, distributed by e mail, and is free to those who have asked for it. Just let me know you would like it by e mailing me at electronics@walfords.net

Thanks Tim!

SolderSmoke Podcast 185 — SPECIAL FEBRUARY ANTENNA SHOW

SolderSmoke Podcast #185 is available

22 Feb 2016

http://soldersmoke.com/soldersmoke185.mp3

Travelogue: 550 feet above Washington DC

Bench reports
Pete: Simpleceiver update. Adventures in Raspberry Pi SDR.
Bill: A daring but failed attempt at divide by 2 I&Q.
Audio Mods on the Hammarlund HQ-100.
Dual Digital Readout for the AM station.

SPECIAL FEBRUARY ANTENNA DISCUSSION
Why we build antennas in February.
Why hams should concentrate on antennas.
The importance of noodling.
Pete’s beam project.
Pete’s Lazy H.
The pernicious influence of automatic antenna tuners.
Bill’s Ray Gun Antenna.
Bill’s Moxon and his 160 inverted L.

MAILBAG
Tom Gallagher NY2RF (new ARRL Exec VP).
Mike Rainey AA1TJ on the air with a unijunction transistor.
Dale W9DKB sends me 160 meter book.
Alan Wolke W2AEW builds a Mighty Mite.
Daniel HK4DEI builds a DSB rig in Medellin.
Chris KD4PBJ modulates an AD9850.
Charlie ZL2CTM Builds a Teensy Superhet.
Jim W8NSA — a Tek 465 goes toes up.
Thomas KK6AHT has roof, needs antenna!
Grayson TA2ZGE homebrewing crystal filters in Ankara.
Ian G3ROO and I had QRP QSO in 2001!
Steven G7VFy sent me a box of VALVES.
Frank KM4AXA repairs a rig and thus adds SOUL to the machine.

Design Wisdom from Allison, KB1GMX

Allison KB1GMX has helped me out of numerous battles with recalcitrant amplifiers. She provided an interesting contribution on the r2pro mailing list thread that I referenced yesterday:


Interesting thread…

I see Rick as having provided the basis and tools and it up to the collective ‘US” to use them to
create that next generation radio. All you have to do is decide the performance and
then go about looking at the means to do so. All the blocks are there.

Dynamic range, how much is enough? When I’m portable or mobile raw sensitivity is
more useful as the antenna is usually a compromise. Overload is easy to handle with
switchable attenuator. The exception to this was a radio designed for contesting in a
hostile environment (a KW user 800ft away) if you burn power you get overload
performance. Its not a battery friendly radio (RX power is over 1A for headphone output).
Look at what you need and not what you want.

TX power is just adding stages. I’ve worked MOSFETs, LDMOS, GaN FETS and there
are some pretty cool devices out there and some not designated for RF are cheap.
If all else fails the IRF510 gets both raves and derision. At 12V its a tepid device
but at over 20V and at 24V it starts to wake up and really perform. I’ve run The WA2EBY
design for a few years at 45W level using two of those push pull at 28V and its clean and
solid and the original pair are now over 6 years old! I also run 8 of them (4x4push pull)
at 32V at 6M for a cool 210W with good IMD. I’d add all the good (high gain, low IMD)
power fets perform better at 28 or 50V. For those into CW consider class E as I’ve
worked with this and using GaN fets have generated 15W with 82% efficiency at
13.56mhz (includes driver and osc) and using the lowly IRF510 at 12V a full 10W
with 85% efficiency. Class E can be amplitude modulated.

As to the thermionic FETs, a 6AU6 crystal osc driving a 5763 for 10W gets a lot of raves
on 40M from a buddy that runs CW. The same deal plate modulated can sound good
at 5-6W AM on 75M. For those that want more a 6C4, 6aq5, 6146 will get you over
50W on CW and 25W AM. Change the bias a little and inject IQ SSB into the driver grid
and be running 50-80W PEP. A 12BY7 or 6CL6 driving a pair of 6146 will get you into
the 180-200W DC input range for about 100W. Remember the hybrid radios solid state
low level and rugged tubes for the heavy lifting. The Pi network (or Pi-L) will load anything
from about 28 to 100ohms more if you use enough taps and variable caps. That and DC-DC
converter for the HV are not terrible at 80% or better (even the 1960s transistor designs
were better than 75%).

In the end it all starts with the receiver. For that you can always start with a 1T4 RF and
a 1R4 converter and a 1T4 as regen driving a 3V4 audio. Power it with 45V (five 9V battery)
and a C cell and go portable. It should run for a very long while. Hollow fets run well at low
drain currents. 🙂

Allison

Words of Wisdom from Rick Campbell, KK7B

Rick Campbell KK7B recently responded to a question on the r2pro mailing list. His answer was so good, and so full of design wisdom that I asked Rick for his permission to post his message here. Here it is:

I have designed and built several new single band HF rigs for my own use since the R2pro, but have not done any complete transceiver designs intended for others to duplicate. The R2pro was specifically designed as a set of modules so that a designer can combine an assortment of those modules with others and come up with a transceiver optimized for a particular, personal application. Much of my recent most design work has been for instrumentation at VHF and UHF, so it doesn’t really lend itself to the “high performance at HF” realm. The R2pro design still holds up well in 2016.

Regarding being inspired to design a new high performance transceiver, I find complete transceiver designs uninspiring, hi. I personally enjoy coming up with a particular application that isn’t well served by anything currently available, and working on some unique design for that particular niche. Occasionally it has been a large enough niche that I’ve worked with someone like Bill Kelsey to come up with a commercially available kit of parts, but more often I just design and build a few to fill the immediate need in my lab. Sometimes that “need” is just a whim, and some of my most enjoyable and technically rewarding work has been to satisfy some personal curiosity or other.

Regarding your wish list:

“Best Sounding Audio Possible” is still the same as it has been since my first receiver with diode ring mixers to do the frequency conversion before any gain, followed by a serious audio amplifier string drawn from the audio recording industry. In most of my recent work, starting with the R2pro, the limitation on dynamic range inside the audio channel is set by the op-amps. About 80 dB from the noise floor to non-harmonic artifacts is relatively easy, but you have to be careful. If the noise floor at your receiver volume control is 80 dB below a volt, that’s about 100uV, and well below what you can see on an oscilloscope. These are very old principles. Though they haven’t been common in the communications receiver field, no breakthroughs are needed, just careful design. The R2pro is better than it needs to be.

“Good Dynamic Range” is an interesting concept. I like to design receivers that have good enough dynamic range, which is different for every application, on every band. Unlike during the 1970s, today most of our receivers have enough dynamic range, in the same sense that cars have had enough wheels since designers figured out that 3 was not enough. Once you have enough, adding more is not an improvement.

Some of my recent receivers have had a crystal filter between the antenna and first active stage. Those are stellar, but that’s not usually needed. They do illustrate the point that if you find yourself operating in a hostile EM environment with many very strong nearby signals, there are other ways to address the problem besides in the receiver circuitry. Ever since I achieved “good enough” for all my personal applications a while back, I’ve focused on other receiver performance measures. In particular I try to avoid sacrificing something important to make an improvement in a specification that is already good enough. I have never been on a hilltop with Wes Hayward when anyone missed a contact because of inadequate dynamic range, but I have been when we missed contacts because the batteries died.

“SCAF type filtering.” I’ve played with switched capacitor audio filters and other commutating signal processing since the mid 1970s. Each time I’ve built one into a receiver I’ve run into problems with that danged clock. I tend to listen at and below the noise floor, and one of my pet peeves is when I can hear anything at all other than pure thermal noise when the receiver is terminated with a room temperature 50 ohm resistor. Since I routinely record signals for post processing in a DSP system, it is disheartening to discover that some harmonic of the SCAF clock beat against the LO at a particular frequency, ten dB below the noise so you didn’t hear it when you made the recording, but 10 dB above the noise floor in your FFT waterfall plot. So I have avoided such things for my last few decades of instrumentation-grade receiver designs. When I have a digital dial, I include a switch so it can be turned off when I’m recording weak signals. None of this applies to you–please continue to experiment with SCAF filters, embedded processors and other generators of digital noise that may well be far beneath the threshold of signals and antenna noise for your particular application.

“Audio output power.” In my lab I generally find about a half watt is more than enough for a radio tuned to a ham band. In other applications I go as high as 40 watts of audio at the threshold of detectable two-tone IM products. All of that is nicely covered in the audio literature, and there are a number of good designs available on the web. The R2pro audio amplifier in EMRFD works well driving a compact, efficient speaker in a quiet room. For more power output, use bigger transistors and raise the supply voltage up to about 24. Above that, you need to add Darlington drivers, as in the original R1 and R2 circuit, and you can then raise the voltage up to around 40v with NE5532 op-amps and get more than 20 watts of superb clean audio. That R2pro audio output stage in EMRFD has been borrowed and modified for more than one very high end professional audio application.

“RF Power” For either audio or RF power, I encourage experimenters to use higher voltages than 12. Within a few years we should have available some nice GaN transistors that will allow us to use supply voltages up around 80, which really makes it easy to generate many watts of power into either 50 ohm or 8 ohm loads. If you don’t want to wait for GaN, there are some huge N channel depletion mode FETs that run the electrons in vacuum and will easily handle many hundreds of volts on the drain. They need a separate low voltage supply at an amp or so to generate the electron stream, but are capable of astounding performance, particularly in narrow band applications. If they hadn’t been invented 100 years ago, we’d be all excited about the possibilities now. A 6146 would just idle along at 5-10w out and last forever.

For my most recent contacts on 40m CW, I used an R2pro and ran a very stable premixed JFET Hartley VFO driving a 6C4 and 6AQ5 output stage.

Enjoy the experiments.

Best Regards,

Rick KK7B

__._,_.___

Dr. Rufus Turner, W3LF. Homebrew Hero and Radio Pioneer

Thanks to Farhan for alerting me to this great Hackaday article about a homebrew hero who was — sadly — unknown to most of us. He lived in Washington D.C., right down the road from where I live now. The Hackaday article leaves no doubt about it — Rufus Turner was one of us. He had THE KNACK. He was a true radio pioneer and homebrew hero. It is really a shame that we’ve known so little about him.

Inside the Hammarlund HQ-100

I continue to work on this old beast. I picked it up in the Dominican Republic around 1994. One of the IF transformers had gone open. I fixed that. Had to replace the AF output transformer too. And the variable cap that tunes the antenna. Check out the flywheels! And the rope and pulley thing. You don’t find those kinds of things in any of those fancy modern rigs.

Earlier I had removed “the exclusive Auto-Response audio output circuit.” See:
http://soldersmoke.blogspot.com/2016/02/snowed-in-audio-mods-on-hammarlund-hq.html

Today I installed a simple feedback network in the AF amplifiers (as prescribed here:
http://www.amwindow.org/tech/htm/hqaudiomods.htm

It sounds nice now. The rest of the bands have been ravaged by some sort of solar event, but 160 seems to be benefiting — signals last night and this morning were quite strong. I was being heard by WA1HLR way up in Maine.

UPDATE 20 Feb 2016: After installing the feedback network mentioned above, I noticed a big increase in AC hum. It was not the electrolytics. I reversed the feedback mod and the hum went away. But the receiver continues to sound a lot better with the removal of the Auto-Response output circuit.

Just Below 160 Meters — “Travelers’ Information Service”

In the course of working on my 160 meter AM station I came across a strong AM signal a bit below Top Band. Turns out it is part of something called the “Travelers” Information Service.”

The signal from this system on 1.670 MHz is very strong here. A Shortwave (Midwave!) Listener in Austria heard it too. Check out the confirmation letter from the Virginia Department of Transportation. Nice of them to do this.
Here is the QSL letter sent to Austria:
https://remotedx.wordpress.com/2014/06/01/very-rare-reception-vdot-highway-advisory-radio-1680-khz/

They are running 10 watts into a 49 foot tall vertical with 40 radials. They have a text-to-speech system that is constantly describing weather conditions. Quite useful actually.

I found a web site that lists all the stations of this kind in the US:


https://www.fcc.gov/media/radio/travelers-information-stations-search

I can see that the station I am hearing is just 2 miles from my location.


More information on this system:

https://en.wikipedia.org/wiki/Travelers%27_information_station

A Phasing Receiver from Montenegro (Video)

Thanks to Peter Parker VK3YE for alerting us to this beautiful receiver from Bore 4O6Z in Montenegro. This may be our first ever report on a Montenegrin rig. And it is a thing of beauty. Bore says it is based on a phasing circuit by homebrew legend V. Polyakov, RA3AAA.

Here is 4O6Z up on the tower:

Snowed In! Audio Mods on the Hammarlund HQ-100

It is snowing here today, so I am stuck in the hamshack. YEA!

I’ve had the Hammarlund HQ-100 receiver on the bench because I am building an outboard digital frequency readout for it and for the DX-100. More on this later. But as long as I had it on the bench I decided to do a mod to the audio output that has LONG been needed.

Here is a nice web page that describes the problem and the solution. The problem is the “Auto Response audio output circuit” touted in the add up above. Essentially I had to remove the touted circuitry. The AutoResponseectomy only took me about 15 minutes and the results are quite noticeable. The old receiver sounds a lot nicer. I’m listening to 40 meter AM now. FB.

Here is the page:
The HQ-100 does indeed have “three dimensional beauty.”

“QSO Today” Podcast Interview with Michael Rainey AA1TJ

Picture

Eric 4Z1UG has a really great interview with Michael AA1TJ:

I listened to it as I aligned my HQ-100 receiver and worked on a digital frequency readout for the old receiver. The interview was the perfect accompaniment for such a project. Inspirational stuff. Lots of great info on QRPp and homebrewing. Mike talks about some of his more famous rigs including the voice-powered New England Code Talker (pictured above).

I loved the story of Michael carting his DX-100 home in a wagon. And I really sympathized when he described the harsh reaction of the phone operator to his early efforts at voice modulation.

Strongly recommended! You won’t be disappointed. Great interview. Thanks to Eric and Mike.


ZL2CTM’s Teensy SDR SSB Superhet — Very Cool

Hi Bill

I thought I would drop you a quick line to show you something I have been playing around with for the past couple of weeks. It’s a SSB superhet using a PJRC Teensy 3.1 microcontroller (YouTube link below), and a great audio library by Paul Stroffregen. Suffice to say I’m really happy with it.

There is a direct conversion front end, albeit using a VFO 15kHz down from the incoming RF. The 15kHz IF is then fed into the Teensy audio line in which can handle up to 22kHz. From there everything is in software. First is a 2.4kHz BPF tuned to the LSB, followed by mixer with a 15kHz BFO. Finally, there is a 2.4kHz LPF. Next step is to add both CW-wide and CW-narrow filters which can be selected during run time.
As you can tell from the video, my antenna is not the best and I have quite a bit of QRM in the shack. I really need to think about a better antenna, but that’s another story.
I have been following your R2 endeavors with interest, and as I said to Pete I will attempt to replicate the R2 on a Teensy. I will try and use the divide by 2 arrangement you tried as the logic looks right.


I will also be adding in a transmitter. For that I’ll use the microphone input and then take the audio from the line out straight to the RF pre/power amp.


I must admit that I really enjoy homebrewing hardware/software hybrids as you get the best of both worlds. As i say that, I wonder how much ADCs cost these days to directly digitize RF… Now that would be interesting.

I’ll say again that I really enjoy following the podcast. I have loved electronics since I was a small boy when my parents bought me a battery, switch and light bulb. This age of cheap DDSs, microcontrollers and the like is amazing, and I get so much enjoyment putting them all together to make functioning ham radios. I hope more get into the homebrew field as the entry barrier is dropping fast.

Keep up the good work.

73s
Charlie
ZL2CTM


A Snow Day Well-Spent: Chris Modulates an AD9850

Feb 10 at 7:40 AM
Hi Bill and Pete,
My work is closed today due to the snow so I wanted to show you what I’ve been up to.
I built sort of a test fixture a while back for those cheapie EBay AD9850 boards based on AD7C’s DDS circuit using an Arduino Uno as a controller.
Last summer someone posted a link to Analog Devices App note AN-423 on QRP-Tech I think.
It was always on my list of things to try.
Armed with a schematic of the eBay DDS gleaned from Doug Pongrance’s website, I got to work. It involved cutting a trace or two on the DDS board using an X-Acto knife.
Two outputs of the DDS chip are fed into a wideband transformer as in the app note’s second page and I hung a scope probe off the secondary of the transformer.
Basically you are removing the Rset resistor on the DDS board (marked R6 on mine) and using a 2N7000 MOSFET as an electronic version variable resistor and modulating the MOSFET.
This lead to much frustration over the afternoon. No output on the scope!! Did I make an error or connect something up wrong? I was using the 600 ohm output of my HP652A audio generator. I thought about it during lunch and decided to try the 50 ohm output. Bingo!! At the 3V RMS range setting on the generator I now have some kind of signal. Not a nice sine wave shaped AM output but at least something resembling a clipped sine wave. The circuit is really touchy as far as needing a hefty audio signal in. The output of my iPhone at max volume doesn’t turn on the DDS chip.
I set the DDS for 1200 kHz and can listen to it on a Radio Shack portable radio. Varying the audio generator varies the received tone on the radio just like I was expecting.
I just need to figure out what’s up with the audio levels.
Chris
KD4PBJ

Gravitational Waves, A GREAT VIDEO, Phasing, and Joe Taylor K1JT

Wow, you really have to spend 20 minutes and watch the video (above). It is really well done. I loved it. I give it FIVE SOLDERING IRONS!

And big news today! They did it! Gravitational waves finally detected. Here is a good New York Times article that includes a recording of the signal, a nice NYT video that has a good explanation (with phasing!) of how lasers are used in the massive detectors, and mention of Joe Taylor, K1JT, whose Nobel Prize winning work contributed to this great discovery.

http://www.nytimes.com/2016/02/12/science/ligo-gravitational-waves-black-holes-einstein.html?partner=rss&emc=rss&_r=0

Life in the Fast Lane: Potato Semiconductor Chips

Even I, with my luddite tendencies and analog preferences, have recently bumped up against the speed limit of 74 series logic chips. The Si5351 chip in the I and Q VFO for my phasing receiver will run up to 160 MHz. But the 74 series inverters and flip flops that I have attached to the output don’t seem to want to go beyond about 120 MHz. Our old friend Thomas LA3PNA tells us how to break this speed limit:

http://www.potatosemi.com/

Be sure to go their “Milestones of 74 Series Logic” Page.

I like their explanation of the brand name:

Single Sideband + Carrier — The Collins KWS-1


Back on 2 February I was on 160 AM with the DX-100, talking to WA4PGI. At the end of our QSO we got a call from a station. I was at first confused — was this station calling on SSB? Or was he calling on AM? Turns out that he was — in a way — on BOTH. K4DBK was — I think — running an old Collins KWS-1, the transmit side of the famous Gold Dust Twins. Aptly named: It was built in 1955. 1000 watts output. $2095.00 in 1955. Gold dust indeed.


The really interesting thing about this rig was that it put out CW, SSB and SSB plus the carrier. I think that was what we were hearing from K4DBK. FB.

Does anyone have an e-mail address for K4DBK? I’d like to drop him a line.

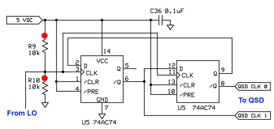
Back to Divide by 4 — Big Improvement in Receiver Performance

Thanks for all the comments and advice. I have come to understand the wisdom of divide by 4 IQ circuits.

Fortunately it was very easy to convert the divide by two 74AC74 circuit described earlier to a version of the divide by 4 scheme seen above. (From the SDR Ensemble II Receiver: http://www.wb5rvz.com/sdr/ensemble_rx_ii_vhf/04_div.htm)

This change provided a great way to observe 1) the improvement in the output signals from the VFO and 2) the resulting improvement in receiver performance, especially opposite sideband rejection.

Here are some numbers. I was very pleased to discover that my Rigol scope will measure duty cycle and phase difference. Thanks Rigol!

AD9850 Divide by 4 : 7.212 MHz Duty cycle: 48.3 Phase Difference: 87-90 degrees

Si5351 Divide by 2: 7.212 MHz Duty Cycle 49.6 Phase Difference: 83 degrees

Si5351 Divide by 4 7.212 MHz Duty cycle 49 Phase Difference: 85-90 degrees

Additional improvement came when I switched the power supply to the IQ inverters and Flip Flops. I switched from 3.3 to 5 volts:

Si5351 Divide by 4 7.105 MHz Duty Cycle 49.7 Phase Difference: 90 degrees

When I took the VFO box and put it back in the receiver with the divide by 4 scheme and the 5 volt supply I immediately noticed a big difference in performance. It was obvious that opposite sideband rejection was back to what I had had with the AD9850, perhaps better.

I have a quick and dirty method of measuring opposite sideband rejection: I put an RF signal into the antenna connector. I put the ‘scope on the audio output. I tune (on the desired sideband) for 1kHz audio and I measure the output voltage. Then, with the audio gain and RF sig gen output in the same positions, I tune to the opposite sideband, again tuning for 1 kHz, again measuring audio output. With the divide by 4 scheme and the 5 volt supply, the opposite sideband was so weak I had trouble measuring it. I estimate the rejection to be at least 32 db — this is back in the range of what I had with the AD9850, and significantly better than I had with the divide by 2 scheme.

Now I just need to figure out how to get the Si5351 VFO sketch to tune above 42.94 MHz. For some reason it quits at this point, switching down to 2 kHz output, and keeping me on 30 meters and below.

Thanks again to Todd VE7BPO for a lot of help with the hardware and to Tom AK2B for help with the Arduino code.